浙江师范大学2026年专任教师招聘公告
时间:2026-03-17 来源:浙江师范大学
浙江师范大学是浙江省首批重点建设高校、首批高水平大学建设高校。 学校 1956 年创办于杭州,现拥有金华校区、杭州校区、西湖校区、兰溪 校区等 4 个校区。学校现有全日制在校生 4.2 万余人,在职教职工 3200 余人。拥有中国科学院院士 2 人,欧洲科学院及其他国家院士 6 人,国家 级人才 70 余人。现有 69 个本科专业,覆盖哲学、经济学、法学、教育学、 文学、历史学、理学、工学、管理学、艺术学以及交叉学科等 11 个学科 门类。15 个一级学科博士点,3 个博士专业学位类别,29 个一级学科硕 士点,23 个硕士专业学位类别,11 个博士后流动站,2 个国家“111 计划” 学科创新引智基地。数学、化学、工程学、材料学、环境/生态学、计算 机科学、动植物学、一般社会科学、精神病学/心理学学科、物理学 10 个 学科进入 ESI 全球前 1%,15 个学科列入浙江省一流学科。拥有“一带一 路”联合实验室、教育部重点实验室、教育部非洲联合研究院、教育部区 域和国别研究培育基地等省级以上科研创新平台 63 个。获国家科技进步 二等奖 1 项、教育部高校优秀科研成果奖(人文社科)48 项、教育部高 校优秀科研成果奖(科学技术)7 项、全国教科规划优秀成果奖 11 项。 近年来,学校综合实力、核心竞争力和社会影响力逐年提升,在多个有影 响力的大学排行中稳居全国百强。
现诚邀海内外优秀人才加盟我校。期待与您一起逐梦一流!
一、招聘基本条件
1.具有良好的思想政治素质和职业道德,热爱高等教育事业;
2.治学严谨,开拓创新,具有强烈的事业心、责任感和团队合作精神;
3.具有聘用岗位所需的专业素质和能力;
4.身体健康,符合岗位聘用条件要求。
二、招聘人才类别、要求及相应待遇
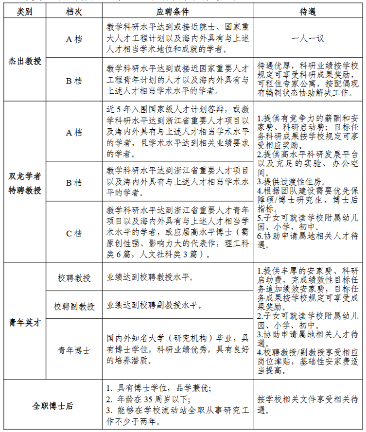
学校常年面向海内外诚聘各类型及相当学术水平的人才,根据拟引进 人员的教学科研水平,引进人才分为杰出教授、双龙学者特聘教授、青年 英才 3 个层次及全职博士后。具体要求和待遇如下:

三、报名办法
(一)各学院联系方式:

(二)人事处咨询电话:
仇老师:0579-82282441,施老师:0579-82289819
电子信箱:zhaopin@zjnu.edu.cn
通信地址:浙江省金华市迎宾大道 688 号
(三)报名材料:
应聘报名表见附件 1、岗位需求表见附件 2。
附件1:专任教师岗位应聘报名表.doc
附件2. 浙江师范大学2026年专任教师招聘需求计划表.xlsx
原文出自:https://rsc.zjnu.edu.cn/2025/0311/c7374a511204/page.htm
声明:凡本网注明"来源:XXX"的文/图等稿件,本网转载出于传递更多信息及方便产业探讨之目的,并不意味着本站赞同其观点或证实其内容的真实性,文章内容仅供参考。如其他媒体、网站或个人从本网站转载使用,须保留本网站注明的“来源”,并自负版权等法律责任。作者如果不希望被转载或者联系转载等事宜,请与我们联系,邮箱:keyanhr@126.com。
重要风险提示:如招聘单位在招聘过程中向求职者提出收取押金、保证金、体检费、材料费、成本费,或指定医院体检等,求职者有权要求招聘单位出具物价部门批准的收费许可证明材料,若无法提供相关证明,请求职者提高警惕,有可能属于诈骗或违规行为。
